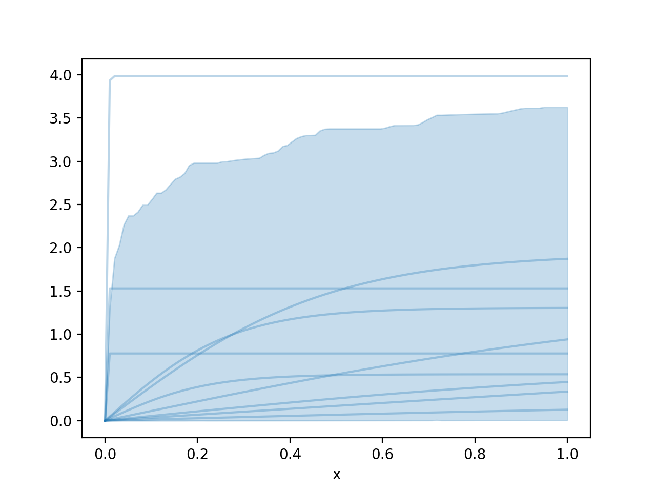
InverseScaledLogisticSaturation#

class pymc_marketing.mmm.components.saturation.InverseScaledLogisticSaturation(priors=None, prefix=None)[source]#

Wrapper around inverse scaled logistic saturation function.

For more information, see pymc_marketing.mmm.transformers.inverse_scaled_logistic_saturation().

(Source code, png, hires.png, pdf)

../../_images/pymc_marketing-mmm-components-saturation-InverseScaledLogisticSaturation-1.png

Methods

InverseScaledLogisticSaturation.__init__([...])

InverseScaledLogisticSaturation.apply(x[, ...])

Call within a model context.

InverseScaledLogisticSaturation.function(x, ...)

Inverse scaled logistic saturation function.

InverseScaledLogisticSaturation.plot_curve(curve)

Plot curve HDI and samples.

InverseScaledLogisticSaturation.plot_curve_hdi(curve)

Plot the HDI of the curve.

InverseScaledLogisticSaturation.plot_curve_samples(curve)

Plot samples from the curve.

InverseScaledLogisticSaturation.sample_curve([...])

Sample the curve of the saturation transformation given parameters.

InverseScaledLogisticSaturation.sample_prior([...])

Sample the priors for the transformation.

InverseScaledLogisticSaturation.set_dims_for_all_priors(dims)

Set the dims for all priors.

InverseScaledLogisticSaturation.to_dict()

Convert the transformation to a dictionary.

InverseScaledLogisticSaturation.update_priors(priors)

Update the priors for a function after initialization.

Attributes

combined_dims

Get the combined dims for all the parameters.

default_priors

function_priors

Get the priors for the function.

lookup_name

model_config

Mapping from variable name to prior for the model.

prefix

priors

Get the priors for the function.

variable_mapping

Mapping from parameter name to variable name in the model.